新闻网讯(通讯员范肖肖)近日,武汉大学护理学院刘燕群课题组在Translational Psychiatry上发表题为“Prenatal depression-associated gut microbiota induces depressive-like behaviors and hippocampal neuroinflammation in germ-free mice”的研究论文。刘燕群为论文通讯作者,博士研究生曹亚男、范肖肖和臧恬滋为共同第一作者。该研究通过跨物种粪菌移植实验证实,产前抑郁相关的肠道菌群失调能够诱发无菌小鼠的抑郁样行为,具体作用机制为菌群失调改变宿主的代谢功能,激活核因子κB(Nuclear Factor kappa B, NF-κB)信号通路,引起小胶质细胞介导的神经炎症。该发现为肠道菌群失调与产前抑郁之间的因果关系提供了直接的实验证据。
尽管大量研究指出肠道菌群-肠-脑轴在抑郁症中具有重要作用,但肠道菌群在产前抑郁发生发展中的机制尚不明确。妊娠期间,孕妇体内各系统及外环境的变化会引起肠道菌群发生显著改变。课题组前期人群研究已发现,产前抑郁孕妇的肠道菌群组成与健康孕妇相比存在显著差异,然而这种差异是否直接导致产前抑郁的发生仍有待阐明。
基于此,研究团队从前期队列中随机选取产前抑郁孕妇与健康孕妇的粪便样本,制备粪菌悬浮液,将其分别移植至无菌小鼠体内。行为学实验结果显示,接受产前抑郁孕妇菌群移植的小鼠表现出明显的抑郁样行为(图1)。

图1 产前抑郁孕妇菌群移植小鼠表现出抑郁样行为
通过宏基因组测序与非靶向代谢组学分析发现,这些小鼠的肠道菌群组成与代谢功能发生显著改变,具体表现为:联合乳杆菌(Ligilactobacillus)显著减少,阿克曼氏菌(Akkermansia)明显富集等(图2),且甘油磷脂代谢出现异常(图3)。

图2 健康对照组和产前抑郁孕妇菌群移植小鼠肠道菌群组成存在显著差异

图3 健康对照组和产前抑郁孕妇菌群移植小鼠肠道菌群代谢产物存在显著差异
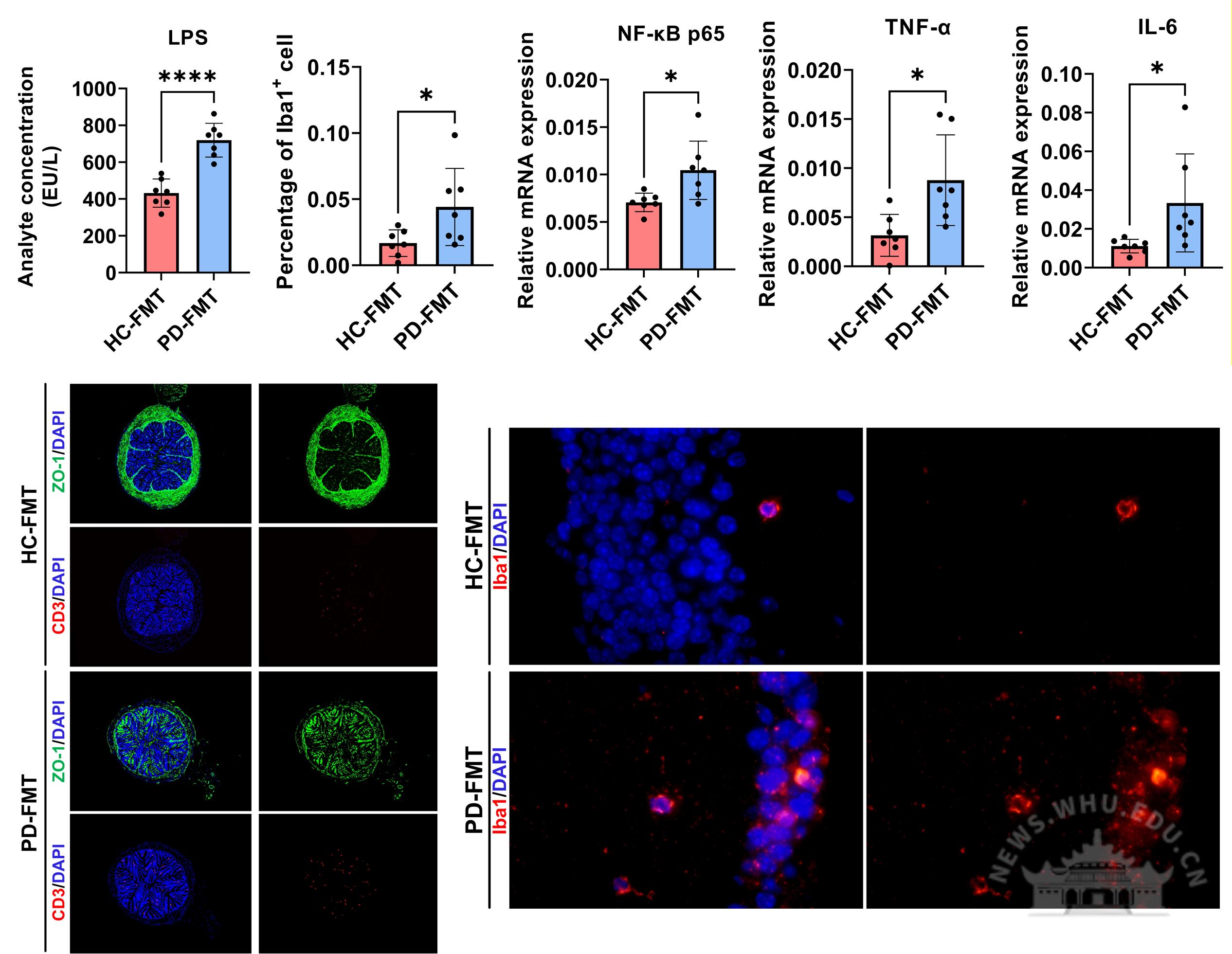
此外,该组小鼠血浆中的脂多糖(Lipopolysaccharide, LPS)水平显著升高,海马区小胶质细胞数量显著增多,并伴随NF-κB p65、肿瘤坏死因子-α(Tumor Necrosis Factor-α, TNF-α)与白细胞介素-6(Interleukin-6, IL-6)的mRNA表达上升(图4)。进一步分析表明,肠道菌群及其代谢产物与抑郁样行为、血浆LPS水平及神经炎症指标密切相关(图5)。本研究从因果角度证实,肠道菌群失调在产前抑郁发生中起着关键作用,其机制与LPS-NF-κB信号通路介导的神经炎症激活有关。

图4 产前抑郁孕妇菌群移植小鼠表现为肠道通透性增加和海马神经炎症

图5 肠道菌群及其代谢产物与抑郁样行为、海马神经炎症的关系
该研究工作得到国家自然科学基金、湖北省自然科学基金和中央高校拔尖创新人才培育项目的资助。
论文链接:https://www.nature.com/articles/s41398-025-03606-x
(供图:护理学院 编辑:赵冀帆)