新闻网讯(通讯员笙柯)近日,国际学术期刊Genome Biology(《基因组生物学》)在线发表了武汉大学生命科学学院教授王坤与周宇课题组的最新合作研究成果。研究团队在动物细胞中已建立的RNA-RNA互作技术RIC-seq基础上,成功开发出适用于植物体系的RNA原位构象测序技术(pRIC-seq),并首次绘制了棉花全基因组RNA-RNA空间互作图谱,该工作不仅系统解析了增强子RNA(eRNA)与启动子RNA(pRNA)之间的互作网络,还提出了一种新颖的分子机制:短串联重复序列(STRs),可能通过碱基互补配对介导增强子与启动子之间的RNA互作,从而调控基因表达。
论文题为“Global atlas of enhancer-promoter interactome in cotton genome revealed by profiling RNA-RNA spatial interactions”(《利用RNA-RNA空间互作图谱揭示棉花全基因组增强子-启动子互作网络》)。武汉大学生命科学学院博士研究生温苗苗、梁晓东和石可可为该论文的共同第一作者,王坤和周宇为共同通讯作者。博士研究生费良丹、硕士生王怡洁等参与了该项工作。中国科学院生物物理所研究员薛愿超在技术开发和数据分析方面提供了重要指导。

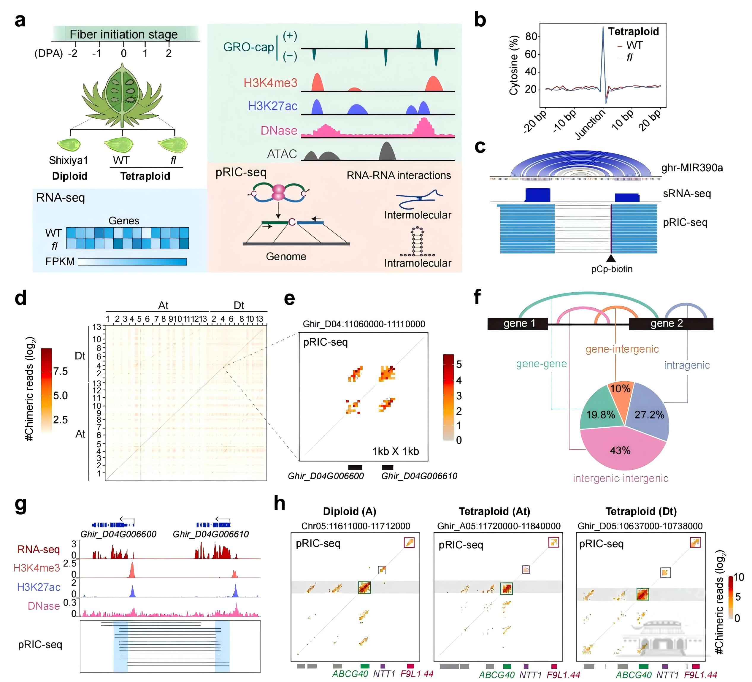
pRIC-seq捕获棉花基因组中全局RNA-RNA相互作用
该研究通过开发植物RNA原位构象测序技术(pRIC-seq),构建了二倍体和四倍体棉花的全基因组RNA-RNA空间互作图谱 。研究发现四倍体棉花在多倍化后创新了大量亚基因组之间的增强子-启动子(E-P)RNA互作,并增加了基因组调控的复杂性 。进一步分析鉴定出短串联重复序列(STRs)和转座子(TEs)是通过碱基互补配对介导E-P RNA互作的潜在调控因子。结合全基因组关联分析(GWAS)数据,研究证实RNARNA相互作用在功能相关突变位点附近显著富集,揭示了与棉花纤维性状相关的功能突变位点可以通过增强子与编码基因启动子之间的远程互作调控目标基因,为阐释棉花纤维性状的分子调控机制提供了新的线索。
该工作得到国家重点研发计划、国家自然科学基金、湖北省自然科学基金、湖北省洪山实验室项目、湖北省生物基础学科研究中心及中央高校基本科研业务费的资助。
论文链接:https://doi.org/10.1186/s13059-025-03907-w
(供图:生命科学学院 编辑:相茹)